系统:安卓6.0以上 大小:380.20M 版本:1.0.7.6 时间:2025-04-11 09:28





无尽旅图是一款画风清新治愈的冒险解谜游戏。游戏中玩家将扮演拥有神秘地图操控能力的小女孩卡朵,在一次意外中与外婆失散后,踏上了通过拼接地图碎片重组世界的奇幻旅程。无尽旅图以独特的地图拼接为核心玩法,玩家需要通过旋转、移动手中持有的地图板块,改变地形环境,解锁通往新区域的路径,同时每一块地图都有着不同的地貌和风景。
初始岛屿
从飞机上掉落下来后,卡朵便开始了正式的游戏之旅。玩家可以在灌木旁在捡到地图卷轴,进入教学内容。
完成教学内容后,卡朵能够在一个渔夫边上捡到闪着白光的碎片,将其与现有地图拼接,形成新的地图,卡朵就能看到房屋出现在身边。
房屋的上方有一个白色碎片,将其捡起拼入。之后能在新地图里找到一个白色碎片,拼入后再于新地图中找到一个白色碎片,将树林拼出来。
树林中同样有一个白色碎片,将其拼入后会出现一个新的NPC“阿伯”。阿伯找不到回家的路,卡朵需要将阿伯所在的版块拼到此前房子的东边。
此时会新出现女性NPC,她会告诉你夏南的家在森林里。卡朵在这对夫妇旁捡到一个碎片,再在小孩旁捡到两个碎片,就能拼出森林了。
进入森林的房子中,和夫妇对话后,调查墙壁上发光的贝壳,发现新的碎片。将其拼入形成湖泊,随后去湖边寻找她们的女儿夏南。
夏南想要故乡的泥土,卡朵可以在下图所示的版块上找到一个小土堆,挖到泥土。
将泥土交给夏南后,会拿到港口碎片。港口碎片拼入时需要将码头那一端朝向北方。随后玩家前往港口,和众人道别后进入下一章。
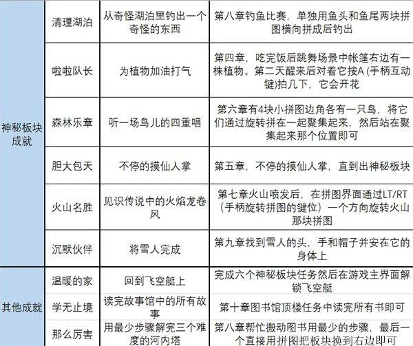
一、神秘板块任务及其他成就
二、详细图解
1、在游戏中,通过拖拽画面左半部操控角色的移动
2、寻找到物品后,将角色靠近物品并点击右下角放大镜按钮进行互动
3、互动获得新地图后,点击地图按钮进入地图页面
4、在地图页面中,你可以随意移动地图上的版块
5、点击旋转按钮可以任意旋转地图
6、如果两个版块的边界地型相同,就可以将他们拼接起来
7、当出现的地图版块颜色偏暗,代表它是尚未探索的区域,你可以去这里进行新的探索
8、在探索区域获得新地图后,点击地图按钮进入地图页面,然后选中新地图版块进行拼接
9、将黄色边框选中要移动的地图,点击箭头选定,然后使用左边轮盘来移动地图,地图摆放完成后点击地图按钮即可进入地图中进行探索
9、地图中除了寻找地图版块,玩家还可以与npc进行互动
无尽旅图采用柔和的手绘画风,配合轻快的原声音乐,给玩家营造出童话般的冒险氛围。地图碎片间的互动机制打破了传统解谜游戏的思维,例如:将河流板块与干旱村庄拼接可以引水灌溉,调整雪山位置能改变风向触发机关。随着卡朵逐渐掌握地图力量,玩家将见证零散板块如何拼合成完整世界,同时隐喻着主角在旅途中对亲情与自我认知的重构。
厂商名称:心动游戏
应用类型:手机网游
包名:com.xd.carto.demo
MD5值:7ecbfac56cf87c70e7c1
psp权限:查看权限
隐私政策: 查看隐私说明
应用版号:ISBN 978-7-498-08806-2
备案号:沪ICP备11033765号-54A
帕瓦勇者传说
手机网游 / 368.33M / 2026-04-06
查看
拉力赛车3
手机网游 / 152.96M / 2026-04-06
查看
黎明飞驰
手机网游 / 2.11G / 2026-04-06
查看
泰拉瑞亚手机版
手机网游 / 199.02M / 2026-04-06
查看
gta·sa豪车版v4高画质
手机网游 / 207.15M / 2026-04-06
查看
巡警模拟器
手机网游 / 187.69M / 2026-04-06
查看
西游释厄传手机版
手机网游 / 39.88M / 2026-04-06
查看
轮回小镇
手机网游 / 95.93M / 2026-04-06
查看
英雄传说碧之轨迹汉化版
PSP游戏 / 1.13G / 2026-04-02
查看
永恒传说汉化版
PSP游戏 / 724.65M / 2026-01-26
查看
铁拳5暗之复苏中文版
街机游戏 / 1.08G / 2026-01-17
查看
异度装甲汉化版
PSP游戏 / 7.46M / 2026-01-07
查看
重生传说汉化版
PSP游戏 / 821.26M / 2025-12-26
查看
光明之刃整合版
PSP游戏 / 0.00M / 2025-12-25
查看
恶魔城X历代记汉化版
PSP游戏 / 721.10M / 2025-12-19
查看
光明之心汉化版
PSP游戏 / 12.56M / 2025-11-28
查看
伊苏7中文版
PSP游戏 / 722.91M / 2025-11-18
查看
英雄传说碧之轨迹整合版
PSP游戏 / 1.13G / 2025-07-24
查看
勇者斗恶龙怪兽篇汉化版
PSP游戏 / 140.41M / 2025-07-22
查看
铁拳6中文版
街机游戏 / 699.57M / 2025-03-18
查看