首页  > 软件教程  > 长佩阅读怎么听书

长佩阅读怎么听书

时间:2025/09/08 11:19:32 作者:PSP99 阅读:660

长佩阅读是一款非常不错的阅读的软件,用户可以在这款软件上看到很多不同类型的小说,软件是可以支持听书功能的,有用户不知道这个听书功能在哪里?下面小编就可以为大家带来长佩阅读听书的方式,帮助大家来听书。

长佩阅读怎么听书

1、在本站下载安装后进入软件,选择需要听书的小说进入。

长佩阅读听书功能介绍

2、在小说详情页点击"立即阅读"。

长佩阅读听书功能介绍

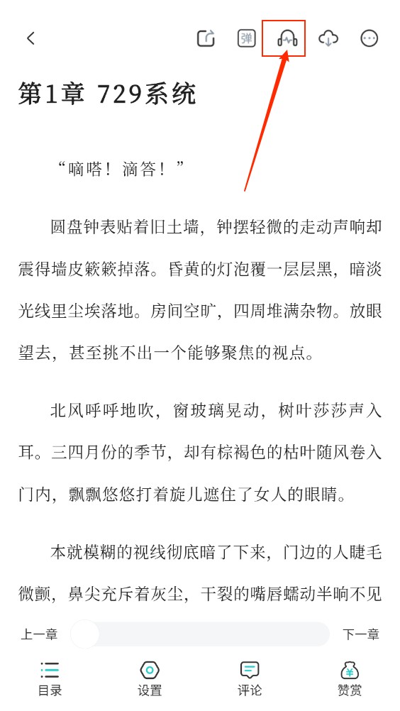
3、进入阅读页面点击中间区域呼出菜单,然后点击"听书"图标,如图。

长佩阅读听书功能介绍

4、如图所示,即可开启听书体验了,还可以进行设置定时听书、播放速度等。

长佩阅读听书功能介绍

以上就是长佩阅读怎么听书的方式,更多软件教程详情查看PSP游戏网。

精品推荐

红手指云手机

红手指云手机

37.55M 查看
sillytavern手机版

sillytavern手机版

69.44M 查看
开端app

开端app

17.34M 查看
energyring官方版

energyring官方版

131.39M 查看
GDevelop手机版

GDevelop手机版

94.57M 查看
奇妙应用手机版

奇妙应用手机版

14.35M 查看
ilauncher仿苹果桌面

ilauncher仿苹果桌面

16.31M 查看
sbti人格测试最新版

sbti人格测试最新版

0.66M 查看

相关文章