类别:三国游戏 大小:737.31M 版本:5.3.0 时间:2024-11-01 15:35



三国志幻想大陆官服是一款以三国历史为题材的二次元卡牌策略类手机游戏,在这款游戏中融入了三国历史,游戏采用了全新的卡牌策略养成玩法,在游戏中为玩家们打造了非常多的三国名将,玩家可以选择强大的三国名将为自己所用,搭配自己的队伍并灵活的运用各种策略战术去击败每个敌人,主宰三国战场,感兴趣的玩家本站下载游戏体验吧。
七日无双蔡文姬完美达成攻略:
终极测试时候,官方大大降低了无双蔡文姬的获取难度,无双蔡文姬从之前舔到最后一无所有的白富美,一跃而成了亲切动人的邻家姐姐。同时官方加强了蔡文姬的强度,让蔡文姬在前期变得非常实用,因为难度降低了,所以今天给大家分享一个七日目标完美达成的攻略。
由于很多都是每天只要玩就可以有的,就不做特殊说明了,好了,那么按照惯例,该放表了!(正常玩游戏可以获得的不做标记,需要注意的给蓝色,特别注意的给黄色,以方便阅读)
第一天、第二天
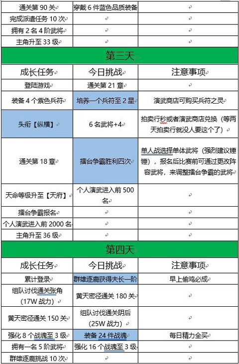
第三天、第四天
第五天、第六天
第七天
好了,放完表说下几个注意事项:
1:商店改革后,每日的家园商店必买,性价比贼高。
2:前面头衔牌子拍卖都是秒的,建议小氪玩家在演武商店购买,同时升级时会有弹出礼包里也有牌子,有能力的也可以买一下。
3:弹出礼包中的装备礼包性价比特比特别高,元宝/招募券礼包性价比较低,想买礼包的建议买弹出的装备礼包。
4:兵符任选礼包选择的兵符也需要在到达对应等级后才可以使用。
5:前期好感度先给蔡文姬到5,最后一天到6,同时完成试炼等,在保证不浪费的同时完成任务。
6:前七天先尽量均衡发展,七天后再走极限,方便完成任务(武将进阶及装备品质)
7:蓝/紫/橙色神兵神锻需求不一样,要达成此任务建议先将帝剑神锻至一阶,后期可以花20元宝重生。
8:因为有全民无双活动,所以前期十连性价比高于拍卖,建议小氪/白嫖玩家尽量不买拍卖行的武将,还不如来一发十连,毕竟大力出奇迹。
9:前期营地能开尽量开,可以加很多战力
10:七日目标最边上还有一个特惠礼包,内容参差不齐,在此本人整理了一个性价比推荐(主要按照获取难度及成本估算),供各位参考:
好了,以上就是本次七日目标完美达成攻略分享了,祝各位十连把把出双橙,
各位新人小将军大家好,今天给大家带来这份《三国志幻想大陆》新手攻略,希望在你们征战三国的初期带来一些帮助哦!
问题一:如何快速升级?
快速升级的最佳选择是【主线推图】和【探索】,进行探索可以获得大量经验和武将进阶材料。同时,完成每日任务也是升级很好的方式,每日任务中可以获取大量的经验。在此,不要忘记领取每日的午餐和晚餐哦!
主线“大地图”(测试版截图,请以实际游戏为准)
问题二:如何理解怒气系统?
怒气系统是游戏的核心设定之一,掌握怒气的回复和控制敌方怒气回复速度,就掌握了一半的胜利哦!
怒气回复:所有武将普通攻击可以回复400点怒气,可以通过激活职业特性获得额外的怒气回复效果
怒气技能:怒气值大于等于1000点时即可释放怒气技能,释放怒气技能会消耗所有怒气值
怒气溢出:怒气最大值为2000点,释放怒气技能时,怒气值超过1000点的部分可以增加本次怒气技能的最终伤害
简单的理解:在对战过程中,每次武将普通攻击后会回复400点怒气值,当武将拥有1000点怒气值时,就会释放自身对应的怒气技能,不同定位的武将拥有天赋特性会有不同的怒气回复速度增益。当然,所有溢出怒气都会增加技能伤害/恢复量哦。那么,我们需要做的就是,合理的配置自己的阵容,使得我方武将能更快速的积累起怒气技能的怒气,并且控制住敌方的怒气。
问题三:武将的职业及潜能有什么用?
在游戏中,每名武将有不同的基础定位,分别是攻击、防御、辅助以及突击。定位的不同带来的是基础天赋的不同。
比如,攻击将:普通攻击时额外回复200点怒气;防御将:受到普通攻击时回复150怒气;辅助将:友方武将普通攻击时回复50点怒气;突击将:初始怒气增加600点。武将在进阶3、进阶5、进阶8的时候可以在3个潜能天赋里挑选最适合自己武将的那一个天赋;进阶材料在主线副本及探索中产出,获得足够的进阶材料并达到一定等级就可以为武将进行进阶了。每种定位的武将都有专属的潜能天赋,即使相同定位的武将,可以选择不同的潜能技能。
不仅要认真的为武将选择潜能天赋,还要注意自己的整体阵容搭配哦!
问题四:如何获取各种资源?
1、元宝:元宝可以通过游戏内的战令功能、黄天秘径、竞技场、军团红包、拍卖行分红等各种活动获得。
2、银两:银两是升级装备、武将强化、进阶等系统的重要资源,通过黄天秘径、探险、招财进宝、每天都可以获得大量的银两。
3、装备:装备不仅能影响武将的战力,还可以提供各种BUFF加成和技能效果,每天挑战黄天秘径可以获得大量装备材料。
4、神兵:神兵不仅能影响所有上阵武将的属性,还可以在战斗中提供特殊技能用来扭转战局,每天挑战赤壁试炼可以获得神兵碎片及神锻材料。
5、兵符:兵符可以提升武将属性以及阵营属性的增伤及免伤,可以通过各类军团玩法获得的功勋在炼宝阁中打造出来。
6、战魂:战魂不仅可以提升武将属性,并且战魂提供了各种特殊BUFF以及额外技能效果,通过给武将搭配合理的战魂套装可以提升自身队伍的战斗力,与好友3人组队讨伐魔将可以获得战魂及战魂强化材料。
7、将魂:将魂可以用来激活阵图属性并且获得阵图值,当阵图值积累到一定数量后还可以激活强力的阵图技能,将魂可以通过三顾茅庐以及天下试炼玩法获得。
【不限品阶 武将均可无双】
突破固有的稀有度限制,所有武将都能晋升至无双境界,在你的队伍中发挥所长!
【跨国混搭 策略出奇制胜】
阵容搭配不止“国家队”,组建特色鲜明的混搭队伍,创造你独一无二的胜利!
【无损换将 灵活变阵克敌】
告别重复养成烦恼,武将切换,等阶装备一键转移,资源均百分百继承,阵容调整更轻松!
【志同道合 携手共谋大业】
良性军团生态,成就与收获共分享。同仇敌忾决战魔将,攻城掠地再燃热血,一同问鼎天下!
【家园互动 缘结三国群英】
征战后解甲回到庭院,可与武将们把酒言欢、外出赏景,解锁专属剧情,更获战力提升!
1、撰写出自己流传千年的清史佳话,打造属于自己的一方势力。
2、宏伟的设计理念穿梭全局,玩家们任意的探索其中的层层奥秘。
3、感受以少胜多的著名战役,为你带来十足的成就感和满足感。
4、你可以见证到历史上诸多名将,发挥他们的最大作用释放伤害。
1、丰富多样的阵容搭配,游戏中搭配的阵容不仅仅只有国家队,组建更具特色的混搭队伍也可以轻松获得游戏的胜利;
2、游戏中的武将均可觉醒无双技能,突破武将稀有度限制让所有的武将具有自己的特长,在队伍中发挥出自己的长处;
3、开放的家园系统,在休战期间可以在家园中邀请好友一起把酒言欢,完成相应的任务解锁全新的家具套装以及专属剧情;
4、一键切换武将,更换武将可以一键转移当前武将的装备以及资源,不会出现损失资源的情况,阵容搭配更加灵活简单。
v5.3.0版本
1、挥毫落笔墨痕新,疏窗孤影重别离!全新善灵“远黛画灵”于10月24日正式上线
2、天工格物,神兵注灵!神兵养成系统【灵纹】现已上线
3、全新幻想服开放预约!限时魂将任选,开局十倍速拉满,疯狂福利不停
厂商名称:广州灵犀互动娱乐有限公司
包名:com.aligames.star.sgzhxdl.aligames
MD5值:a05130b691111136d904d257c7aa4e88
游戏权限:查看权限
隐私政策: 查看隐私说明
备案号:粤ICP备16085714号-9A
单机三国群英传
三国游戏 / 258.71M / 2026-02-04
查看
三国战纪游戏厅版本
三国游戏 / 1639.99M / 2026-01-30
查看
魔灵武士
三国游戏 / 1420.18M / 2025-12-26
查看
三国群英纪-单机版
三国游戏 / 78.23M / 2025-12-17
查看
三国战纪风云再起手机版
三国游戏 / 1968.19M / 2025-12-17
查看
异形探索EVE安卓汉化手机版
三国游戏 / 160.63M / 2025-12-15
查看
三国杀一将成名官方版
三国游戏 / 278.92M / 2025-12-11
查看
精灵猎人
三国游戏 / 11.08M / 2025-11-29
查看
妹相随黑白世界的缤纷冒险
角色扮演 / 136.71M / 2026-02-13
查看
FullService汉化版
角色扮演 / 357.94M / 2026-01-26
查看
明日方舟终末地
塔防游戏 / 1792.47M / 2026-01-16
查看
僵尸收割者
射击枪战 / 37.98M / 2025-12-15
查看
修真模拟器
休闲益智 / 59.88M / 2025-09-06
查看
流浪汉模拟器中文版
角色扮演 / 74.84M / 2025-08-15
查看
梅尔沃放置手机版
休闲益智 / 7.87M / 2025-08-15
查看
云崩坏星穹铁道
卡牌回合 / 260.09M / 2024-11-30
查看
星露谷物语手机美化版
冒险解谜 / 101.51M / 2024-11-30
查看
攻城掠地
塔防游戏 / 1478.85M / 2024-11-28
查看
阴阳师华为版
角色扮演 / 238.27M / 2024-08-22
查看
少女回战日服
卡牌回合 / 986.24M / 2024-08-21
查看